59194345

中国执业兽医网

您现在所在的位置:首页>新闻资讯>行业新闻

新闻资讯

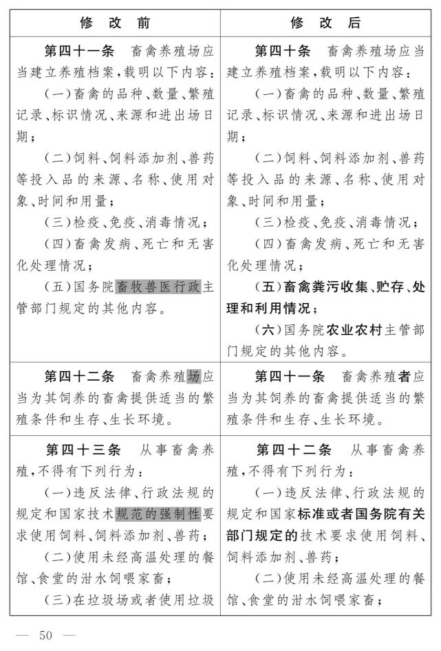
《畜牧法(修订草案)》公开征求意见

日期:2021-10-25 14:43:17
畜牧法(修订草案)征求意见
图片
图片
图片
图片
图片
图片
图片
图片
图片
图片
图片
图片
图片
图片
图片
图片
图片
图片
图片
图片
图片
图片
图片
图片
图片
图片
图片
图片
图片
图片
图片
图片
图片
图片
图片
图片
图片
图片
图片
图片
图片
图片
图片
图片
图片
图片
图片
图片
图片
图片
图片
图片
图片
图片
图片
图片
图片
图片
图片
图片
信息来源:中国人大网


京ICP备13017971号地址:北京市朝阳区农展北路55号

北京华牧直通广告有限公司 版权所有 电话:010-59195279Email:zgzysyw@126,com