
晚刊讯(记者 卓绿怡 通讯员 李佳璐 文/图)为保障畜产品质量安全,提高兽药质量安全管理水平,规范兽药经营市场秩序,打击兽药经营市场的不法行为,7月7日至8日,来宾市农业综合行政执法支队赶赴忻城县开展兽药经营市场专项整治行动。据悉,市农业综合执法支队上个月在忻城县执法检查中,曾发现当地的11家兽药经营企业存在销售假劣兽药的现象,并责令其整改。在此次整治行动中,市农业综合执法支队着重对上述11家企业的兽药、兽用生物制品以及所谓的“自家苗、中试苗、进口苗”药品等开展逐个排查,并通过兽药信息综合查询系统,发现仍有部分商店存在兽药品包装二维码信息不全,二维码不是原装码,兽药品批准文号涉嫌违规的现象,查获假劣兽药品共40多种,兽用生物制品共900多盒(袋),包括脓病快克、硫酸卡那霉素、消炎灵、阿莫西林可溶性粉、蚕用复方抗菌增茧素、新菌毒头孢王等药品。目前,这些被查获的药品已被依法收缴封存。黑猫投诉:该商家不仅用假兽药经营许可证,而且还要出售大量假药
消费者“匿名”在7月9日向黑猫投诉平台反映:“淘宝店铺“好主人 宠物用品”利用虚假的兽药经营许可证在淘宝上面卖兽药,经过我们打电话到当地沅江市畜牧水产局询问政府工作人员:“《兽药管理条例》第二十三条第二款明确规定:兽药经营许可证有效期为5年。为什么该店铺的证件显示为三年。”工作人员明确告知我们,该店铺的兽药许可证是假证,经营地址也是假的,他们畜牧局不承认这个证是他们盖章,属于私自伪造。而且这个店铺大量出售假冒兽药,附图如下。假药1 伊维菌素网址为:https://item.taobao.com/item.htm?spm=a1z10.3-c-s.w4002-22667024***.9.51905de8HQSYbt&id=547898135*** 假药2 贝拉威网址为:https://item.taobao.com/item.htm?spm=a1z10.3-c-s.w4002-22667024***.9.6d165de8PpPNDN&id=37461740*** 图3为事务中心联系电话 图4-图7为当时我们举证的资料 但是多次联系淘宝客服反馈都消极对待,请求关店处理。”
来源:黑猫投诉
农产品销售企业违规使用兽药,湖北多家企业销售的财鱼被检不合格
楚天都市报7月10日讯(记者詹钘)9日晚,湖北省市场监管局发布2020年第17期食品安全监督抽检信息公告。有农产品销售企业因为销售不合格财鱼被调查。

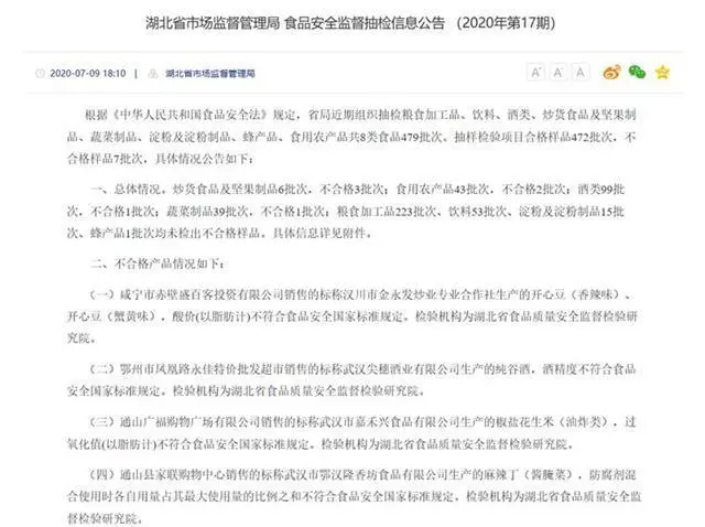
根据《中华人民共和国食品安全法》规定,省局近期组织抽检粮食加工品、饮料、酒类、炒货食品及坚果制品、蔬菜制品、淀粉及淀粉制品、蜂产品、食用农产品共8类食品479批次。抽样检验项目合格样品472批次,不合格样品7批次。在检出的不合格样品中,麻城市融辉购物广场有限公司温泉店销售的财鱼,被检出含有氧氟沙星。省市场监管局相关负责人介绍,氧氟沙星属于氟喹诺酮类药物,因抗菌谱广、抗菌活性强等曾被广泛用于畜禽细菌性疾病的治疗和预防。
不过,在发布的《食品动物中停止使用洛美沙星、培氟沙星、氧氟沙星、诺氟沙星4种兽药的决定》(农业部公告 第2292号)中规定,在食品动物中停止使用氧氟沙星(动物性食品中不得检出)。而财鱼中检出氧氟沙星的原因,可能就是养殖户在养殖过程中违规使用相关兽药。另外,此次抽检中的不合格产品还包括:咸宁市赤壁盛百客销售的开心豆;鄂州永佳超市销售的純谷酒;武汉市嘉禾兴食品有限公司生产的椒盐花生米;通山县家联购物中心销售的标麻辣丁;咸宁咸安区叶波大润发超市销售的韭菜等。目前,对抽检中发现的不合格产品,湖北省市场监督管理局已责成武汉、孝感、咸宁、鄂州市场监管部门严格按照《中华人民共和国食品安全法》等规定,及时启动核查处置工作,依法开展调查处理。